Peja City Centre

Entry in an Architectural and Urban Design Competition for a part of the Peja Centre

The town of Peja is centred by the streaming Lumbardh river, and enjoys the views of  Bjeshkët e Nemura (The Cursed Forests), followed in the background by the cliffs of Rugova.

 

4M's proposed scheme supported the extension of green areas in the centre, which would link with the river, in an efficient organization of space. This would increase the dynamics of the services offered in the town centre, by intertwining the visual link of the Lumbardh and Peja promenades.

 

The typology of the historical Balkan artisan centre - narrow streets, crowning cantilevers and the continuous circulation throughout - are used as motifs in the spatial formation for Peja's city centre.

 

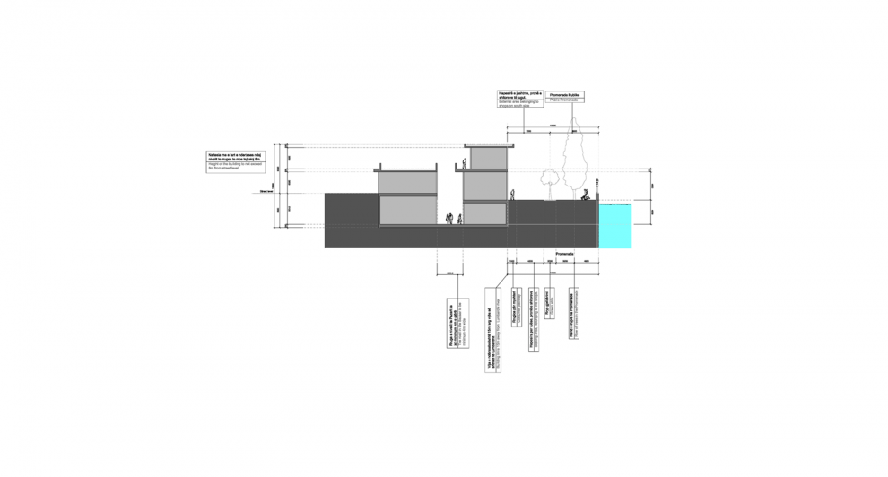
Current areas of various shops have been converted into separate entities, with three different descending levels of public access. The overall access of the zone has been penetrated with public walkways from the centre's promenades, all the way up towards the Lumbardh promenade.

 

Parallel to Peja's main promenade, the complex is passed through by a new alley that descends to a level below,  which has been transformed into a naturally lit area, to be seen from the promenade level, as well as from the roof level through the galleries and little bridges.

 

On top of the shops, the promenade level raises the green walkway from the square near Dukagjini hotel and ends near Zalli bridge, lowered to allow further connection with another part of town. At that level lies the Botanical Garden that encourages familiarisation with botanical species from Bjeshkët e Nemura; the Peja tourist information centre; recreation corner and the cafeteria.

 

The pedestrian is free to change points of view from different levels, whilst enjoying the  various views towards the city, greenery, the river and also Rugova Mountain where the green walkway motif derives. 

Competition ProposalsCategory
4M ArchitectureDesign & Build
8,600 sqm.Size
Copyright © 2013. 4M GROUP
4M GROUP is trading name of 4MA LIMITED registered in England and Wales No. 6549590 VAT No. 988268253.
All content on this site is owned by 4M Group or licensed to us by our registered users and other licensees. You may not copy or use any part of this site without prior written permission.